Le Schéma (Schematic)
Introduction au schematic
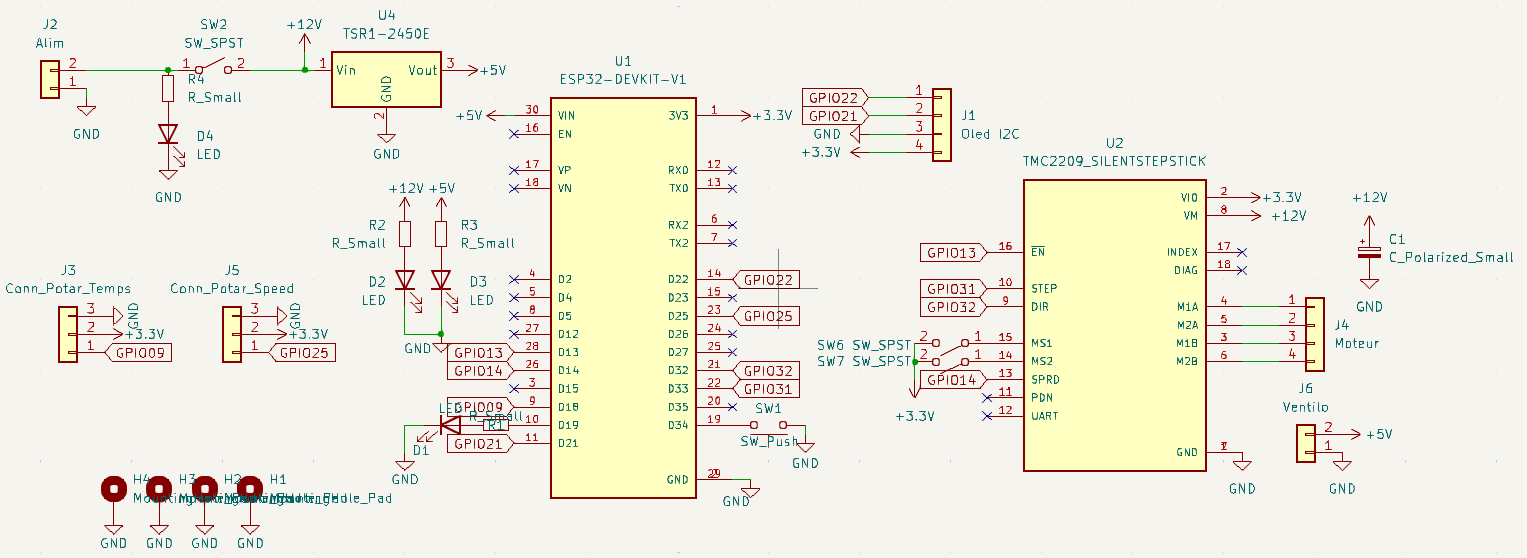
Le schéma, ou schematic, est une représentation graphique de notre circuit électronique. Il montre comment chaque composant est connecté, illustrant les relations électriques et fonctionnelles entre eux. Sur KiCAD, la création d’un schéma est l’étape avant de passer à la conception physique du circuit imprimé (PCB). Elle permet de vérifier que toutes les connexions sont correctes et que le circuit fonctionnera comme prévu.
Explication du schéma en profondeur
Composants principaux
- ESP32 WROOM
- Rôle : Cœur du système, il contrôle l’ensemble des opérations de la machine.
- Connexion :
- Alimentation en 5V pour son fonctionnement.
- Distribue de l’alimentation 3.3V vers d’autres composants.
- GPIO pour les entrées/sorties (E/S).
- UART pour la communication série (pour la programmation et le debug).

- Moteur pas à pas NEMA 17
- Rôle : Assure la rotation du tambour de polissage.
- Connexion :
- Connecté au driver TMC2209 pour le contrôle (4 pins).

- Driver TMC2209
- Rôle : Contrôle le moteur pas à pas.
- Connexion :
- Alimenté en 3.3V vers l’ESP32 et relié au 12V pour contrôler le moteur.
- Connecté aux broches du moteur pas à pas, il y a 4 pins correspondant aux 2 bobines du moteur.
- Communication avec l’ESP32 via des broches de contrôle (STEP/DIR).

- Écran I2C 4 broches
- Rôle : Affiche les informations de l’état de la machine.
- Connexion :
- SDA et SCL connectés aux broches I2C de l’ESP32 (souvent GPIO 21 pour SDA et GPIO 22 pour SCL).
- Alimentation en 3.3V.

- Potentiomètres (2 unités)
- Rôle : Permettent de régler la vitesse et le temps de polissage.
- Connexion :
- 1 pin connecté aux entrées analogiques de l’ESP32 (ADC).
- 2 autres pins pour l’alimentation (3.3V) et la masse (GND)


- Interrupteur de Validation
- Rôle : Utilisé pour valider les sélections.
- Connexion :
- Connecté à une broche GPIO de l’ESP32.
- Interrupteur
- Rôle : Permet d’allumer et d’éteindre la machine.
- Connexion :
- Connecté en série avec l’alimentation principale.

- Régulateur ajustable 1,25 à 30 Vcc GT134
- Rôle : Convertit la tension de 12V en 5V.
- Connexion :
- Entrée connectée à l’alimentation 12V.
- Sortie alimentant les composants nécessitant du 5V, comme l’ESP32.

- Embase alim SC215
- Rôle : Point de connexion pour l’alimentation 12V.
- Connexion :
- Connectée à l’adaptateur GS6012.

- Ventilateur
- Rôle : Refroidit le driver et le moteur.
- Connexion :
- Connecté à l’alimentation 12V pour fonctionner en continu lorsque la machine est en marche.
- Positionné pour diriger le flux d’air sur les composants chauffants.

Ajouts supplémentaires
Pour améliorer la fiabilité et la facilité de diagnostic du système, nous avons ajouté les éléments suivants:
-
LEDs pour les alimentations : Des LEDs sont placées aux différentes alimentations pour indiquer leur état. En cas de problème à l’allumage, ces LEDs permettent de trouver rapidement la source du problème.

-
Condensateur polarisé : Un condensateur polarisé est connecté entre le 12V et la masse pour stabiliser la tension d’alimentation. Ce composant absorbe les pics de courant, protégeant ainsi les composants sensibles.

-
Mounting Hole Pads : Quatre trous de montage (mounting hole pads) sont inclus dans le schéma. Ils permettent de fixer solidement le PCB à la structure de la machine.

Résultats
Et voilà mon schematic final, chaque composant sont reliés entre eux par groupe de fonction

Étape Suivante : Création de la Carte Électronique
Après la validation du schéma, l’étape suivante et la plus complexe est la création de la carte électronique.